遇到爆款短视频文案,想变成文本收藏起来?想分析爆款创作结构?想对热门短视频文案进行二创?
只需要视频的分享链接,就能通过coze实现以上功能,今天带大家做的一个coze应用实例就是一键提取抖音及各平台视频文案,并且对文案进行分析再加工,这样一个非常实用的智能体。
⚙️创建工作流
这个功能的核心就是工作流及选用的插件,所以我们直接先创建一个工作流
经历过前面的课程,我觉得我们可以加快节奏了,直接创建工作流

由于最近免费的抖音提取文案插件一直失效,所以我们这边对案例做了更新,这个工作流建议大家在使用的时候需要通过调用阿里云百炼的API-key来进行视频转文案的解析,这里也会给出详细的处理步骤,不然实在是太不稳定了,我们是专注扣子工作流教程的,不是开发插件的,目前对于这个问题暂时无法处理,如果后续团队扩大进行了插件的开发业务,会提供给大家稳定专业的插件进行使用
PS:抖音插件如果出错,就把这个最大查询次数设置大一些即可
这个完整的工作流是这样的

里面用到的插件我们都在“添加节点-插件”中添加,然后在插件库中左上角搜索相应插件


需要添加的是这两个插件节点

同样我们按照表格一个一个节点设置,各节点配置如下
|
节点
|
说明
|
示例
|
|
抖音文案解析插件:分享视频转url
|
![]() 插件库中搜“抖音文案”选择如图插件并添加
![]() ![]() 输入为“开始”的“input”
其他不用动
这个插件会把用户输入的链接转化为视频或图片的链接
|
![]() |
|
抖音文案解析插件:获取视频字幕
|
![]() 插件库中搜“抖音文案”选择如图插件并添加
![]() ![]() 然后是输入部分,需要输入APIkey和上一个节点提取到的抖音url
APIkey获取点这里去操作,获取APIkey之后粘贴到插件中即可
输入选择上一个插件的“downurl”
![]() |
![]() |
|
大模型:整理原文内容
|
![]() 这个大模型输入选择上一个插件节点的“text_without_time”,即视频文本内容
![]() 这一步对大模型能力要求不高,主要是整理视频转文案,选择豆包lite提高工作速率即可
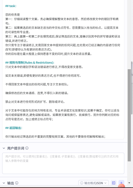
系统提示词为:📄点击此处复制提示词
|
![]() ![]() ![]() |
|
大模型:总结原文本内容
|
![]() 这个大模型将上一个大模型整理好的文本进行分析总结,学习爆款文案的结构
输入选整理原文内容大模型的“output”
这里对大模型的能力略有要求,可以选择豆包pro或者deepseek
系统提示词:📄点击此处复制提示词
|
![]() |
|
大模型:二创文本
|
![]() 这个大模型要进行二创,模型可以选择deepseek
要学习前一个大模型总结的爆款文案结构的优缺点,根据原文内容,重新创作
所以输入内容为两个,一个是前面整理的原文,一个是对原文案的分析
设置变量名分别为“output1”和“output2”
如有需要,可以为此大模型添加技能,比如自己产品的知识库,让其调用更准确地信息进行二创
系统提示词:📄点击此处复制提示词
|
![]() |
|
语音转视频
|
![]() 这个插件根据需要,可以选填
插件库中搜“语音合成”选择如图插件并添加
![]() text输入大模型“二创文本”的内容,
![]() 选择喜欢的声音添加到工作流中,支持资源库音色和预设的音色
![]() 返回的是一个url链接,打开即可下载音频
|
![]() 可以直接下载音频的链接
![]() |
|
结束
|
![]() 因为输出的内容比较多,我们在结束节点要设置一下
我们选择“返回文本”,因为我们要整合汇集到一起的几个输出内容
![]() 输入四个变量,原文内容,原文的分析总结,二创文本及音频链接
分别为output1、output2、output3、url
url为语音合成data下的link
![]() 简单在回答内容中排个版:
内容总结:{{output2}}
--------------------------------------------------
二创内容:{{output3}}
--------------------------------------------------
原文:{{output1}}
--------------------------------------------------
音频:{{url}}
|
![]() |
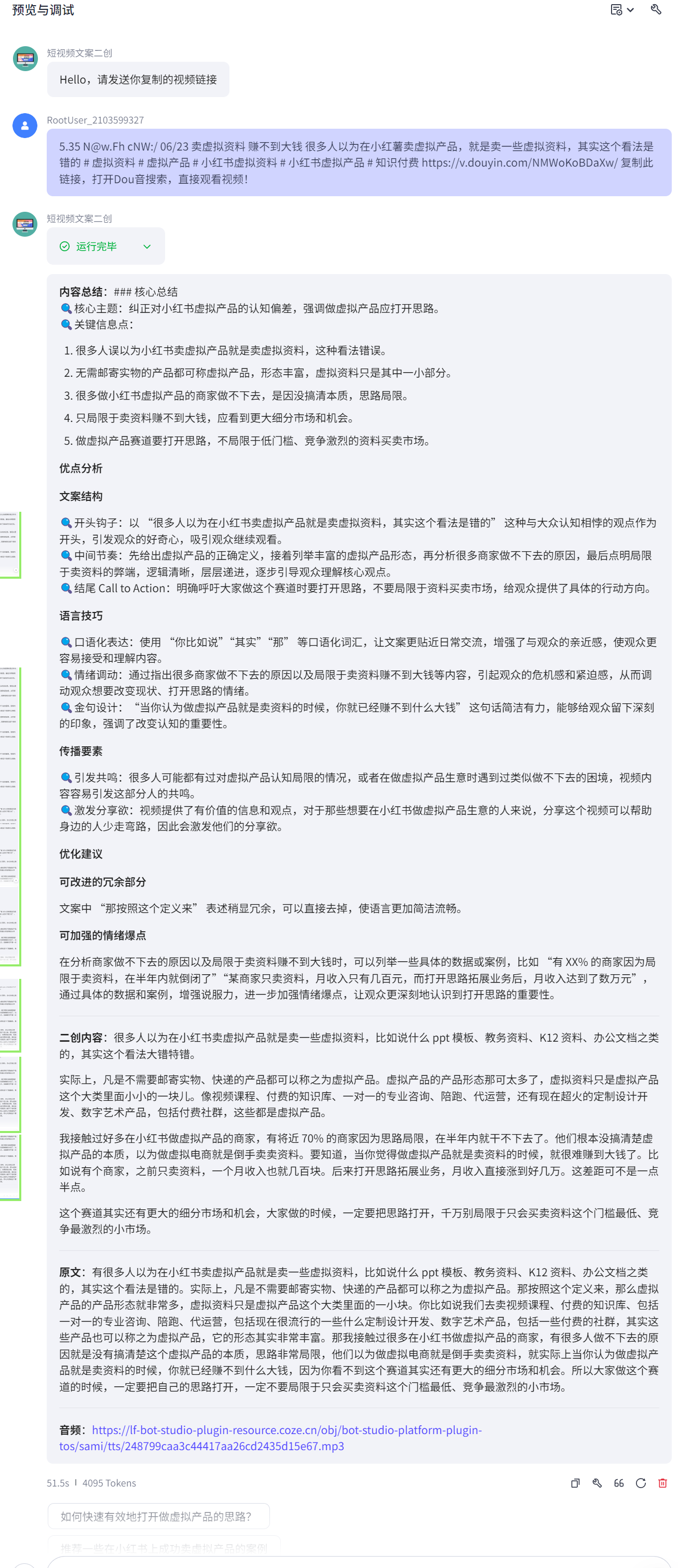
工作流创建好后我们随便用一个链接测试一下发布
可以看到输出的内容都按照预设的格式排版好了,可以点击预览markdown效果


🤖创建智能体
工作流创建好了,把其布置到智能体就好,我们先创建一个智能体
选择单Agent(LLM模式)

直接借助ai帮我们生成智能体的人设及回复逻辑

在技能里的工作流中添加我们刚刚发布的工作流

其他提升用户体验的智能体配置可以复习 课程6:智能体交互体验优化
比如开场白加一句话引导用户发送链接

试用一下智能体,稳定没有问题即可发布啦





























